2026-04-3 posts

The deep integration of technological innovation and industrial innovation is the annual theme of the 2026 Zhongguancun Forum. Technology transactions accounted for more than 20 of the more than 100 events. At the same time, our country actively participates in global standardization governance and promotes the integration of Chinese standards with advanced international standards.

China Tibet Net was founded on May 25, 2000. It is a key central news website under Plateau (Beijing) Culture Communication Co., Ltd. It is also the comprehensive Tibet-related news website with the largest audience, greatest influence, and most authoritative reporting in the world.

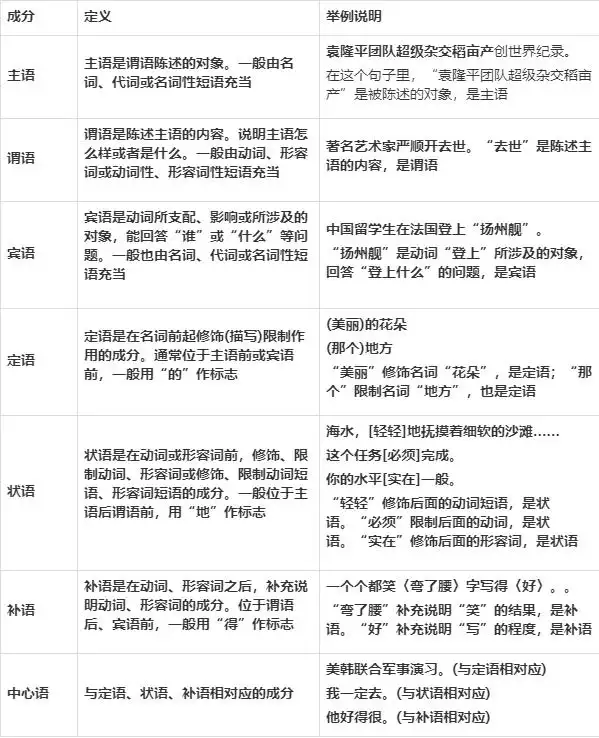
Analysis of Single Sentence Components In this article, we will first talk about the grammar of single sentences. Sentence components are the components of the sentence structure, including subject, predicate, object, attributive, adverbial, and complement. According to different standards, sentences can be divided into many types

Shortly after the conclusion of the National Two Sessions and after the release of the country's 15th Five-Year Plan, General Secretary Xi Jinping made his first local inspection trip to Xiongan New District in Hebei Province.

Chatting about fans and the team being misogynistic... so stupid that no one cares about it, netizens say it's Jony J's fault? ,Pan Wilber,Big Cat,Ghost Bian,jony,Liao Sao

1. Invite friends to like the homepage. Inviting friends to like the homepage is the simplest, non-required, but also very effective way to accumulate fans on your Facebook homepage. You only need to click "Invite" in the right column of the new homepage

Recently, a traffic accident occurred near the intersection of Zhonghua Road and Yueyaquan Road in Ganjingzi District, Dalian City, Liaoning Province. On March 24, Ms. Pan, a family member, admitted that the old man was at fault for running a red light and was willing to take responsibility. However, she also hoped that all parties involved would actively cooperate and shoulder their due responsibilities.

On December 23, the Liying Street 2025 People’s Congress Representative Work Review Meeting was held grandly. Before the meeting, the representatives and committee members carried out in-depth field research with a high sense of political responsibility.

Which stock trading platform is better? Choosing the right stock trading platform is an important decision for investors. In this regard, I recommend Guotai Junan Securities, which occupies a prominent position in the industry. This securities company was established on August 18, 1999 by

The report determined that the accident occurred on January 31, 2026, resulting in the death of two people. It was a production safety liability accident caused by unscientific handling of abnormal working conditions of Ningxia Jinhua Chemical Co., Ltd., poor education and training of employees, and inadequate safety risk identification and control.